山东艺术学院建校于1958年,是山东唯一一所综合性高等艺术学府,坐落在名泉簇拥的历史文化名城济南,是山东省人民政府与国家文化和旅游部共建高校,现为山东省应用型人才培养特色名校建设单位、山东省2017-2023年博士学位授予立项建设单位,具有艺术学门类下5个一级学科硕士学位授予权。
学校在济南建有文东和长清两个校区,在青岛建设电影艺术产学研基地。有音乐学院、美术学院、戏剧学院等15个教学单位,享受国务院政府特殊津贴专家10人,全国优秀教师7人,山东省高等学校重点学科(重点实验、人文社会科学研究基地)首席专家5人,山东省有突出贡献的中青年专家8人,省级教学名师8人,山东省批准设立泰山学者岗位2个,泰山学者2人。
学校以艺术学门类为主,以文学、管理学等门类为辅,现有33个本科专业,其中国家级一流本科专业建设点15个,省级一流本科专业建设点6个;国家级特色专业3个,山东省品牌特色专业6个,山东省高水平应用型立项建设专业群2个;国家级人才培养模式创新实验区1个,山东省重点实验室1个,省部级以上研究基地18个。
建校至今,学校已培养了5万余名合格艺术人才,涌现出了著名表演艺术家、主持人倪萍,著名美术史论家、书画家刘曦林,中国美协副主席、著名画家闫平,著名雕塑家隋建国,著名画家王沂东、王衍成、王克举,著名演员陈瑾、靳东、徐少华、王绘春、王静、苏岩,歌唱家于冠群、王世慧,以及戏曲名家郭跃进、宋昌林、周龙,艺术企业家童年、郭婷婷等一大批享誉全国的知名人士,还有分布在全国各地文艺院团、艺术类院校、文化馆站等各个领域的广大校友,他们在各自的艺术领域取得了突出成绩。
学校瞄准国家文化发展需要,创作了一批优秀原创性艺术成果,在精神文明建设“五个一工程”、全国美术作品展、中国电视剧“飞天奖”、中国音乐“金钟奖”、中国书法“兰亭奖”、中国舞蹈“荷花奖”、中国京剧“梅兰芳金奖”、全国舞蹈展演活动、中国校园戏剧节、中央电视台“学京赛”等全国性展演评奖中,荣获省部级以上大奖500余项;获批国家艺术基金资助项目35项。
65年来,学校贯彻党和国家的教育方针、文艺方针,坚持社会主义办学方向,坚持立德树人,以“闳约深美”为校训,弘扬“重品德、厚基础,重实践、强学术”的办学传统,着力培养德艺双馨、具有艺术个性和创新精神的优秀艺术人才,以实现不同学科、专业建设的可持续发展为目标,深入探索并创新综合性艺术院校学科融合发展路径,树立科艺融合教育观,推动艺术教育数智化发展,打造基于互联网+等信息技术的智慧教学环境,拓宽和提升学科视野和格局,实现学科交叉互鉴,推动学术创新,为山东和全国文化艺术事业的发展繁荣作出了重要贡献。
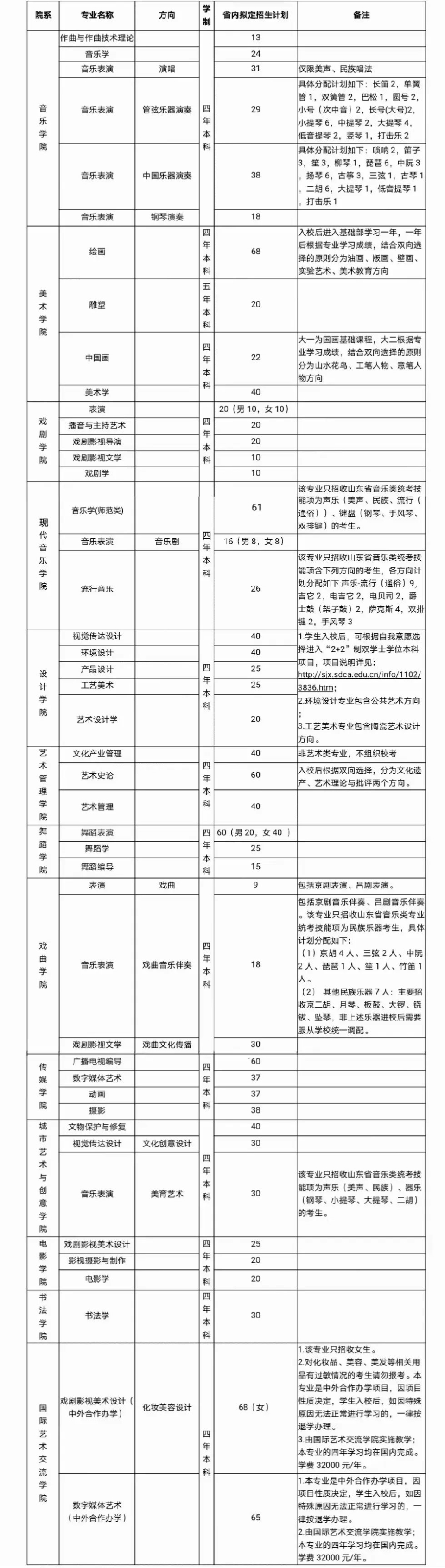
01招生专业及计划

02报考条件
(一)基本条件
凡符合山东省规定的2023年普通高等学校招生夏季高考报名条件者,均可报考。
(二)统考成绩要求及考试形式

(三)性别要求
1.表演、音乐表演(音乐剧)、舞蹈表演本科专业有男女比例要求;
2.戏剧影视美术设计(中外合作办学)(化妆美容设计)专业只招收女生;
3.其他专业无性别要求。
(四)选科要求
学校所有本科招生专业均不限定选考科目范围。
03报考安排
(一)报考须知
1.学校全面实行网络报名。考生须使用智能手机登录https://www.xiaoyibang.com/下载、安装小艺帮APP,在规定时间内完成报名和考试。线上报名和考试流程详见“附件1:山东艺术学院2023年招生线上考试APP操作说明”。
考生进行网上报名时,请务必认真阅读各专业统考成绩要求及考生注意事项,准确填写报考信息。不按要求报名,误填、错填报考信息或填报虚假信息而导致不能考试及录取的,后果由考生本人承担。
2.参加线上考试的考生,根据考试平台要求完成证件上传和身份认证。参加线下考试的考生,需持本人身份证、纸质版山东艺术学院准考证参加考试,证件不全者不得参加考试。
(二)报考费标准
报名费每生120元,报名缴费成功后不得修改报考专业,不予办理报名退费。
(三)报名考试安排
对于有省级统考要求的专业,考生报名后,学校将使用山东省艺术类专业统考成绩进行初选审核。统考成绩达到学校校考资格线且已报名缴费的考生,可参加学校考试;未达到学校校考资格线的考生不能参加学校校考。
1.线下考试专业
考生须在报名前,完成关于健康状况摸排的报名任务,并在规定时间前根据自身身体情况如实更新报名任务,以便后期编排考场。线下考试的具体防疫政策将另行通知。

2.线上考试专业

04考试内容
(一)线上考试内容

(二)线下考试内容

05成绩公布及复核
学校根据教育部要求划定各专业(含招考方向)合格线,其中基本乐科未过线、单科成绩为0分、专业总成绩不足60分、考试违纪或作弊的不在合格范围之内。最终成绩公布时间及查询办法通过山东艺术学院本科招生信息网(https://zsbgs.sdca.edu.cn/)及山东艺术学院微信公众号(sdca1958)发布,考生可通过网站打印成绩单,合格考生不再寄发专业合格证。届时考生如对本人成绩有异议,可根据要求向学校招生办公室提出书面申请。学校招生办公室将对提出异议的考生成绩进行复核,并将复核结果回复考生。
06录取办法
学校按照志愿优先原则进行录取,不实行平行志愿。按照教育部及山东省有关规定,学校为独立设置的本科艺术院校,可自行划定文化录取控制分数线。
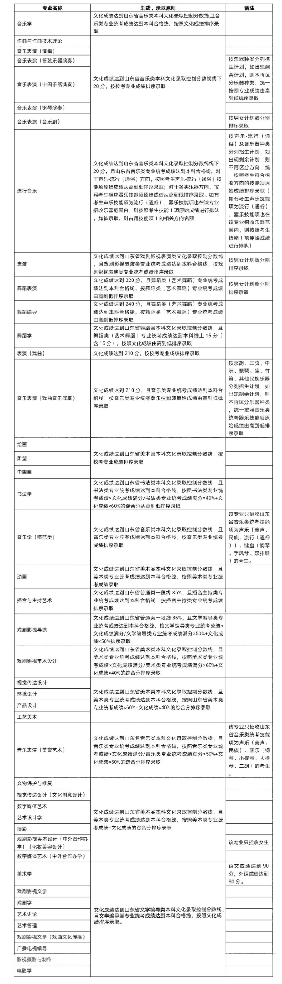
(一)划线录取原则

(二)科类批次录取说明
文化产业管理专业,录取批次在普通类的常规本科批;其他专业,录取批次在艺术类本科提前批。
●备注
在录取过程中,如最后一名出现成绩并列现象,将按照以下录取原则执行:以专业成绩排序录取的相关专业,取文化成绩高者;以综合分成绩排序录取的相关专业,取文化成绩高者;以文化成绩排序录取的相关专业,取专业成绩高者,如仍有并列,分别以语文成绩、外语成绩、数学成绩次序,单科成绩高者优先录取。
07其他几项规定
(一)线上考试过程中,考生须保证作品的真实性,视频录制不得转切、不得编辑美化。线上正式考试前,每一名考生均须签订考试诚信承诺书,未签订者取消考试资格;正式视频录制中,考生要严格按照拍摄要求进行视频录制,不得离开拍摄画面,不得出现任何显示考生信息的提示性文字、图案、声音、背景、着装等,否则将被视为违规,并取消考试资格;考生录制视频环境等其它客观因素不影响专业成绩评定。
(二)考试各环节出现违规作弊行为的,视情节轻重,依据《中华人民共和国刑法修正案(九)》以及《国家教育考试违规处理办法》(教育部令第33号)等确定的程序和规定进行处理。
(三)新生入校后必须接受学校组织的材料复核和专业复测。对于复测不合格、入学前后两次测试成绩差异明显的考生,将组织专门调查。经查实属提供虚假作品材料、替考等违规行为的,取消该生录取资格,并通报考生所在地省级招生考试机构倒查追责。对涉嫌犯罪的,学校将及时报案,并配合司法机关处理。
(四)本科专业(不含中外合作办学专业)实行学分制收费,收费标准按照山东省物价局批复的最新文件执行。
(五)文化考试外语语种不限,但学校只提供英语教学(国际艺术交流学院中俄、中韩相关项目的专业除外),请考生斟酌。
(六)2023年招生计划如有变动,以山东省教育厅最终下达的计划为准。
(七)请广大考生切实做好自身防护,合理安排时间,安心备考。我校本科招生信息网站(https://zsbgs.sdca.edu.cn/)、山东艺术学院官方微信公众号(sdca1958)将及时发布相关最新信息,考生如需咨询,可致电:0531-86423303、86423300,线上考试技术问题可咨询平台客服QQ:800180626。纪检监察部门受理招生考试工作期间的信访举报,对违规、违纪、违法问题依规、依纪、依法严肃查处,纪委电话:0531-86522223。
(八)此前公告与本简章不符的,以本简章为准,如因疫情防控形势需要调整简章内容的,学校将另行发布公告;简章发布后如遇教育部、各省级招生考试机构政策调整,以变化后的规定为准。
(九)山东艺术学院未成立除本校招生办公室以外的任何招生咨询机构,未委托任何社会机构或校外人员代为发布招生广告、宣传资料或代理招生。
(稿件来源:山东艺术学院)

评论 评论 微信扫码 立即评论
暂无评论